万象城余红梅教授团队在一区TOP期刊《Alzheimer's & Dementia》发表研究成果
稿件来源:公共卫生学院 发布时间:2025-05-25 点击次数:

5月19日,万象城公共卫生学院余红梅教授团队在Alzheimer's & Dementia(中国科学院一区TOP期刊,IF=13)发表研究成果《Characterizing bidirectional transitions in mild cognitive impairment and post-reversion based on longitudinal neuroimaging and cognitive assessments》,公共卫生学院卫生统计学教研室青年教师秦瑶为第一作者,余红梅教授为通讯作者。
阿尔茨海默病(AD)诊断技术的不断革新使三维神经影像(如MRI)产生的脑结构信息呈指数级增长。AD病理进程的长期性特质使得时间维度特征成为不可或缺的信息源,而脑区结构复杂的空间定位特性与生理机制,赋予神经影像数据时空双重维度属性。当前研究普遍缺乏能够系统整合时空信息的分析方法。然而,轻度认知障碍(MCI)向正常认知(NC)逆转的评价主要采用多认知域量表,这种方法局限于基线测量未考虑多维度纵向标志物的协同效应;且纵向数据通常以非等距、有限观察时点的离散形式采集(图1)。

图1 MCI的多维演变模式及认知状态间转归路径数量(A)和两名受试者纵向观测与认知结局(B)
该研究引入双重研究目标(降维与动态建模),采用多变量函数型主成分分析(MVFPCA)捕捉多维度纵向认知的异质性模式(图2),采用多层函数型主成分分析(MLFPCA)提取灰质体积比的时空信息(图3和图4);开发函数型多状态模型,整合上述函数型纵向标志物,以刻画MCI初诊后不同认知状态间的动态转归路径(图5)。

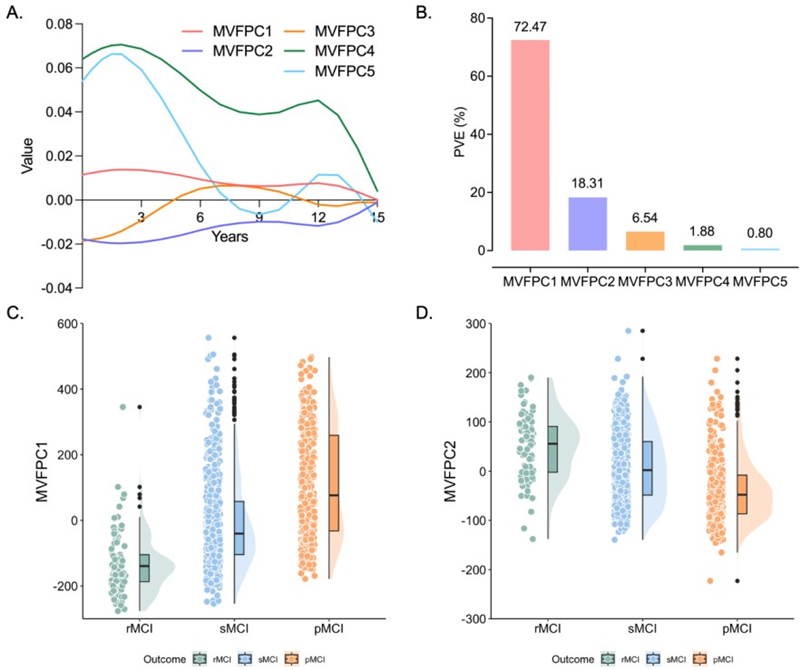
图2 基于MVFPCA提取的时间维度认知信息

图3 基于FPCA提取的脑空间域信息

图4 基于MVFPCA提取的脑时空二维域信息

图5 MCI双向转归的定量建模
余红梅教授团队先后在5项国家自然科学基金的资助下开展了阿尔茨海默病的自然史、计算机辅助诊断、疾病负担和个体化痴呆动态风险预测等系列研究,研究成果可为群体化和个体化痴呆精准预防提供统计决策参考,为复杂纵向数据的处理提供一种新的数据分析范式,为后续建立复杂队列的预测模型提供新思路。
(图文/秦瑶)
复审复校:张志红
终审终校:侯小宝
发布:倪彦佩














