万象城体育awcsport
网站首页
工作职责
教学管理
教学评估
教材建设
政策法规
规章制度
办事流程
培养方案
常用下载
教师发展
近期动态
[
工作职责
]
万象城体育awcsport教务部工作职责
时间:2025-07-28 | 点击:
次
[
教学管理
]
关于公布第三届教师教学创新大赛获奖名单的通知
时间:2023-03-16 | 点击:
次
[
最新通知
]
万象城体育awcsport审核评估工作简报 2025 年第 4 期
时间:2025-08-06 | 点击:
次
[
教务动态
]
严正声明
时间:2025-08-06 | 点击:
次
[
教务动态
]
评训并举 赋能教学 | 万象城体育awcsport第二医院教育教学审核评估教师培训系列讲座纪实
时间:2025-08-06 | 点击:
次
当前位置:
网站首页
->
办事流程
->
正文
->
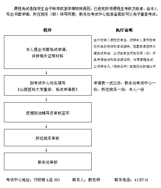
课程免试流程
日期:2014年01月13日 作者:教务处 点击次数:
网站首页
工作职责
教学管理
教学评估
教材建设
政策法规
规章制度
办事流程
培养方案
常用下载
教师发展