首页 >> 科学研究 >> 科研动态 >> 正文

我院张芳教授团队发文: 中医药在口腔白斑病防治中的应用研究

发布日期:2024/05/23
  丨  
点击次数:

    3月20日,我院张芳教授团队在国际知名期刊Phytomedicine(IF:7.9,中科院医学一区)在线发表了题为“Cucurbitacin B induces ferroptosis in oral leukoplakia via the SLC7A11/mitochondrial oxidative stress pathway”的论文。万象城体育awcsport口腔医学院2021级硕士研究生杨梦缘为论文第一作者,张芳教授为通讯作者。该项目得到山西省基础计划项目和山西省中医药管理局的支持。

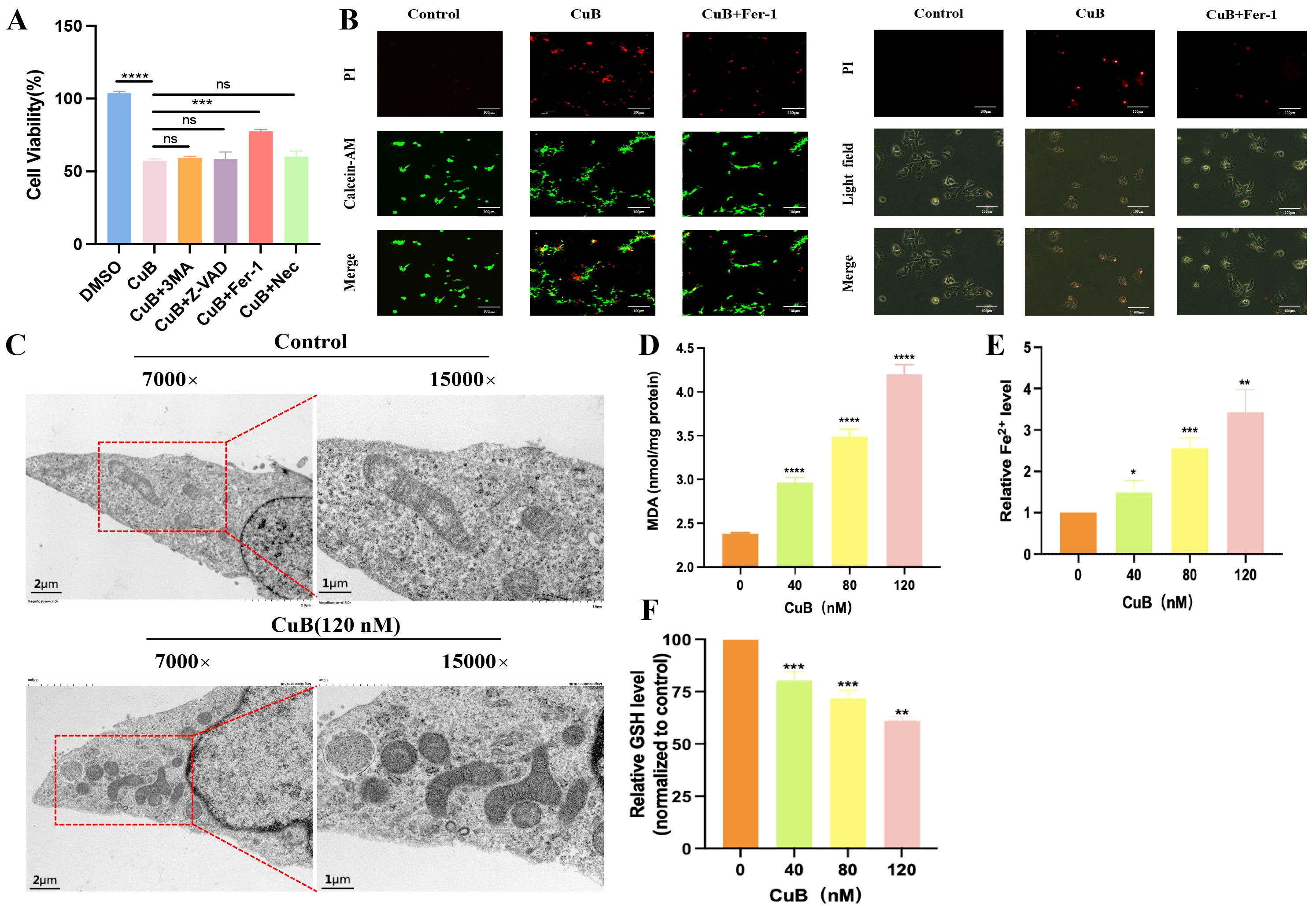
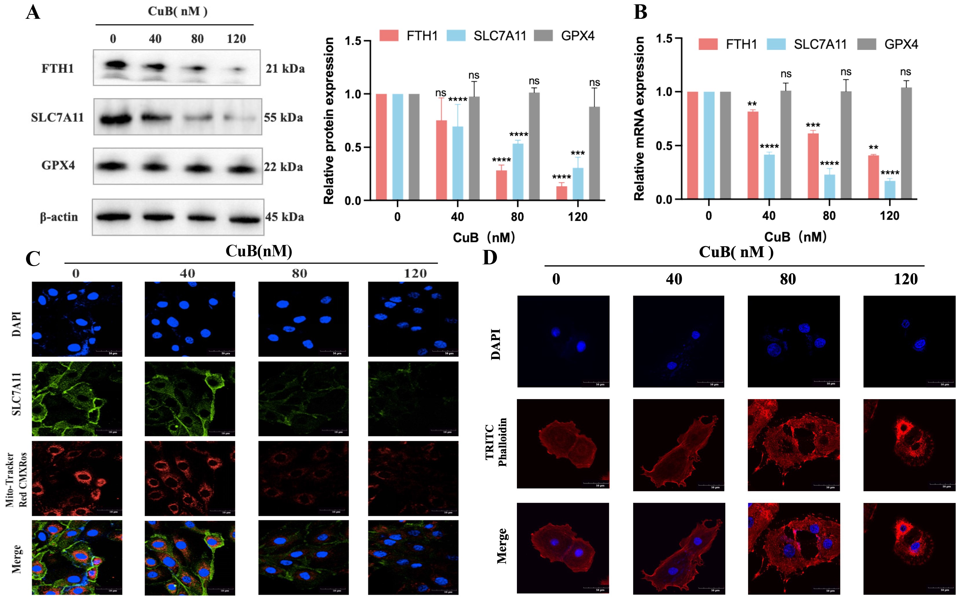
    口腔黏膜白斑(OLK)是最常见的口腔潜在恶性病变,其与氧化应激密切相关,但目前缺乏临床标准用药。葫芦素B(CuB)是一种从葫芦科植物中提取的四环三萜类小分子化合物,在临床前研究中显示出良好的抑制细胞增殖及抗氧化的作用。然而,CuB能否通过调节氧化应激在OLK中发挥抗增殖作用尚不清楚。本研究旨在探讨CuB在抑制口腔白斑恶性进展中的作用,并进一步探讨其作用机制。

    张芳教授团队通过体外实验证明了CuB可能通过下调SLC7A11的表达从而激活铁死亡的发生,具体表现为升高ROS、MDA、Fe2+,下调GSH。体内实验证明,CuB通过激活SLC7A11/线粒体氧化应激通路诱导铁死亡,有效抑制OLK的恶性进展,为CuB未来用于OLK临床药物的开发提供理论基础和科学依据。

    近年来,万象城体育awcsport口腔医(学)院高度重视科研工作,大力推动科研平台建设,所依托的口腔疾病防治与新材料山西省重点实验室不断加强国内外学术交流与合作,扩大和提升自身的学术影响力,为研究生及科研骨干顺利开展科研工作提供了坚实的基础。《Phytomedicine》是药学领域顶级期刊,在生物医学领域具有权威影响力。该论文被国际一流期刊收录,标志着我院科研团队在中医药领域取得了突破性研究进展,科技创新水平显著提升。

供稿:科研办

文字:杨梦缘

图片:祁国烨

编辑:信息中心

原文链接:https://doi.org/10.1016/j.phymed.2024.155548

医院新闻
查看更多
    友情链接
    地址:山西省太原市新建南路63号    邮编:030001
    咨询热线:0351-4690868    4690604
    口腔修复科0351-4690377    口腔种植科0351-4690227    口腔正畸科0351-4690306    口腔颌面外科0351-4690307
    口腔牙周科0351-4690811    牙体牙髓一科0351-4690305    牙体牙髓二科0351-4690355    口腔儿口预防科0351-4120096
    口腔黏膜科0351-4690860    口腔干部保健科0351-4239010    双西院区0351-7337066