细胞生理学教育部重点实验室王亚静教授团队和曹济民团队合作,在Top 1区期刊《Redox Biology》(影响因子:9.986)上发表了题为“C1q/TNF-related protein 5 contributes to diabetic vascular endothelium dysfunction through promoting Nox-1 signaling”的研究论文,率先揭示了gCTRP5是一种通过nox1介导的线粒体凋亡促进糖尿病血管内皮细胞功能障碍的新分子,提示干预阻断gCTRP5可能对保护糖尿病血管内皮细胞功能,最终可以减轻糖尿病的心血管并发症。该文的第一作者为万象城博士研究生刘晶,王亚静和曹济民为共同通讯作者。
众所周知,脂肪因子失调是糖尿病心血管并发症以及发病机制的重要组成部分,而内皮细胞功能障碍是心血管疾病的常见病理改变,在糖尿病中尤其重要。然而,失调的脂肪因子是否以及如何导致糖尿病内皮细胞功能障碍仍悬而未决。

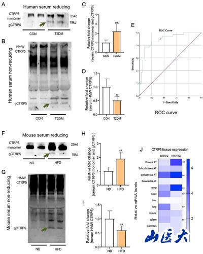
(II型糖尿病患者血清中CTRP5的变化)
该研究对正常人及糖尿病患者血清中C1q/ tnf -相关蛋白5(CTRP5)进行了检测,首次观察到糖尿病患者血清总CTRP5升高,高分子量(HMW)型降低,而球状型(gCTRP5)显著升高,这些病理改变在糖尿病小鼠中重现。
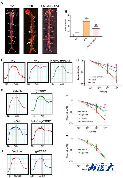
随后,为了确定gCTRP5在糖尿病中的病理意义,研究人员进行了体内和体外实验。体内注射CTRP5中和抗体(CTRP5Ab)可显著减轻糖尿病动脉粥样硬化和血管内皮功能障碍。在高糖高脂培养的HUVECs细胞中,糖尿病性血管内皮凋亡明显增加,gCTRP5进一步增强了这些病理改变,而相反的CTRP5Ab减弱了这些改变。通路特异性发掘驱动方法显示:Nox1是HFD、HGHL和gCTRP5常规激活的信号分子之一,CTRP5Ab干预之后逆转了HFD诱导的Nox1上调。

(CTRP5抗体可以减轻血管损伤和gCTRP5诱导的糖尿病内皮功能障碍)
最后,该课题组利用Nox1siRNA发现gCTRP5激活糖尿病内皮细胞的线粒体凋亡信号,而沉默Nox1基因之后阻断了线粒体的凋亡信号。该研究第一次证实了gCTRP5在糖尿病大血管内皮功能障碍中起的重要作用,如果靶向干预gCTRP5及其相关信号通路可能是恢复内皮细胞功能和减轻糖尿病大血管并发症的一种有前景的治疗途径。
(图文/王昭君)