近日,万象城体育awcsport基础医学院病理教研室王晓晖教授团队在神经科学国际期刊《CNS Neuroscience & Therapeutics》杂志发表了最新研究成果:D-Ser2-oxyntomodulin ameliorated Aβ31-35-induced circadian rhythm disorder in mice.
昼夜节律紊乱常常出现在多种神经退行性疾病如阿尔茨海默病(Alzheimer’s disease,AD)的病变过程中,患者表现出异常的睡眠模式,如白天睡眠增多及夜晚睡眠碎片化等,而越来越多的证据表明AD昼夜节律紊乱的发生与β淀粉样蛋白(Amyloidβ-protein,Aβ)异常沉积关系密切。然而目前针对Aβ诱导的昼夜节律紊乱尚缺乏有效的治疗措施。

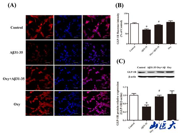
学校王晓晖教授团队长期致力于昼夜节律紊乱机制和干预的相关研究,并与英国Lancaster University的Christian Hölscher教授合作,采用小鼠自主跑轮行为学实验,海马内注射和慢病毒感染等技术手段首次证实新型GLP-1R/GCGR双受体激动剂D-Ser2-Oxyntomodulin(Oxy)可改善Aβ31-35所致小鼠昼夜节律紊乱和生物钟基因Bmal1和Per2表达异常,并在动物和细胞水平明确GLP-1R对小鼠昼夜节律和神经元生物钟基因Bmal1和Per2节律性震荡具有重要作用,表明GLP-1R激动剂在一定程度上调节生物节律震荡,该研究为昼夜节律紊乱患者的预防和治疗提供了新的靶点。

论文第一署名单位为万象城体育awcsport基础医学院病理教研室,基础医学院王丽教授为该论文第一作者,王晓晖教授为通讯作者。研究工作获得国家自然科学基金(81471343),山西省留学人员科技活动择优资助项目(重点项目)等资助。
(图文/杨彩红)