祁金顺团队与合作者揭示Trichostatin A改善阿尔茨海默病的新机制
2021年1月4日,国际阿尔茨海默病协会(ADI)会刊《Alzheimer's Research & Therapy》发表了万象城细胞生理学教育部重点实验室祁金顺教授阿尔茨海默病研究团队与信管学院贺培凤教授健康大数据团队合作开展的研究成果《Trichostatin A ameliorates Alzheimer's disease-related pathology and cognitive deficits by increasing albumin expression and Aβ clearance in APP/PS1 mice》(曲古抑菌素A通过增加白蛋白表达和清除Aβ改善阿尔茨海默病APP/PS1小鼠相关病理特征和认知障碍)。
阿尔茨海默病(Alzheimer’s disease, AD)是一种难治性神经退行性疾病,临床上以渐进性认知功能减退为主要表现,目前尚无有效的治疗药物。脑内淀粉样β蛋白(Aβ)沉积是AD的一个重要神经病理学特征,也是诱导AD发生发展的主要致病因素。研究认为,Aβ的产生和清除之间的失衡是导致Aβ异常聚集和沉积的主要原因。因此,促进脑内和外周的Aβ清除,是一种有效的AD防治策略。研究团队基于多组学数据药物挖掘的疾病—药物关联平台进行药物重定位后初步发现,一种组蛋白去乙酰化酶抑制剂曲古抑菌素A(Trichostatin A,TSA)具有治疗阿尔茨海默病的潜能。随后,团队成员利用AD转基因动物和多种行为学实验手段,观察了慢性腹腔注射TSA对APP/PS1小鼠的短期识别记忆和长期空间记忆的改善效应;通过联合应用免疫荧光、免疫印迹和Simoa技术,研究了TSA对APP/PS1小鼠海马组织中Aβ沉积以及对Aβ清除相关蛋白表达的影响;通过综合运用免疫共沉淀、质谱以及细胞培养等技术,进一步探究了TSA促进Aβ清除的分子机制。

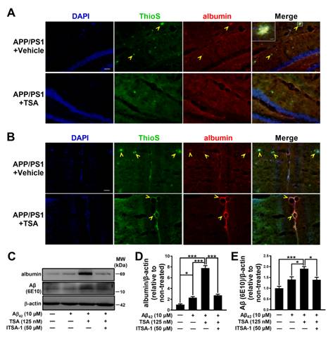
Albumin与Aβ复合物在APP/PS1小鼠大脑镰血管表达,促进Aβ低聚物的内吞
研究发现,经TSA干预之后,阿尔茨海默病APP/PS1转基因小鼠脑内的Aβ斑块沉积及可溶性Aβ寡聚体含量显著减少,AD小鼠的学习和记忆功能也得以有效改善;离体细胞学实验进一步发现,TSA增强脑内小胶质细胞的吞噬作用以及微血管内皮细胞的内吞、转运功能,从而增加了脑内Aβ的清除能力;特别是,该研究首次报道了TSA可显著上调小胶质细胞和内皮细胞血清白蛋白(Albumin)的表达水平,这可能是TSA抑制Aβ聚集、促进Aβ转运并最终改善阿尔茨海默病病理特征及认知功能的重要机制。
TSA增强Albumin表达,继而抑制了Aβ的聚集、增强了小胶质细胞对Aβ的吞噬以及微血管内皮细胞对Aβ的内吞和向往周转运功能
该发现有助于人们对阿尔茨海默病脑内病理特征发生机制的理解,同时也为TSA用于阿尔茨海默病临床治疗转化研究提供了宝贵的实验证据。
万象城博士生苏强和青年教师李甜为并列第一作者,祁金顺教授、贺培凤教授和卢学春教授为共同通信作者。