在Neuroscience Letters发文揭示法舒地尔对髓鞘保护和再生的新机制
多发性硬化(MS)是一种自身免疫炎症反应介导的中枢神经系统(CNS)脱髓鞘疾病。发病过程主要包括外周免疫细胞浸润CNS,引发少突胶质细胞(OLs)死亡,最终导致神经元的髓鞘脱失和轴突变性。髓鞘再生被认为是治疗脱髓鞘疾病的关键因素,且髓鞘再生的增强与神经功能的恢复密切相关。大量研究表明,髓鞘再生可逆转神经元轴突的损伤,使临床症状得到恢复。影响髓鞘再生的因素主要包括清除损伤区域的髓鞘碎片,产生促进髓鞘再生的因子,以及加速少突胶质前体细胞(OPCs)向成熟的OLs转化过程。髓鞘碎片在病变周围聚集,不仅会引发炎症反应,还会抑制髓鞘在CNS中的形成。因此,在髓鞘形成过程中清除髓鞘碎片是十分必要的。研究表明,小胶质细胞在髓鞘再生过程中扮演着重要角色。小胶质细胞不仅吞噬髓鞘碎片,减轻炎症反应,还可在清除髓鞘碎片的过程中产生再生因子,加速髓鞘再生。Cuprizone(CPZ)模型作为研究髓鞘再生的动物模型,病理表现出广泛的髓鞘碎片聚集和小胶质细胞的激活。目前,虽然一些免疫调节药物已被证明对MS有效,但仍缺乏促进髓鞘再生的有效性证据。法舒地尔作为一种典型的Rho激酶抑制剂,在脱髓鞘疾病中表现出多种优势。一系列研究表明,法舒地尔可能通过抑制神经炎症、激活神经干细胞和促进神经轴突再生,进而发挥CNS保护功能。先前课题组研究表明,法舒地尔通过影响小胶质细胞的表型转化发挥髓鞘保护的作用。因此,法舒地尔促进MS的髓鞘再生机制需要进一步阐明。
2021年4月7日,万象城体育awcsport附属白求恩医院李新毅和马存根课题组在Neuroscience Letters上发表了题为“Fasudil enhances the phagocytosis of myelin debris and the expression of neurotrophic factors in cuprizone-induced demyelinating mice.”的研究论文。该研究从上述问题出发,在体内外观察法舒地尔对小胶质细胞吞噬髓鞘碎片的影响。此外,进一步观察吞噬髓鞘碎片的小胶质细胞神经营养因子的分泌及对髓鞘再生的影响。
该研究的主要结果有:
1.法舒地尔体外促进小胶质细胞吞噬髓鞘碎片
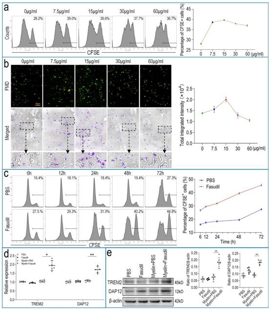
课题组首先筛选了法舒地尔诱导小胶质细胞吞噬荧光髓鞘碎片(FMD)的最佳浓度和时间,发现15 μg/ml法舒地尔作用48 h可增强小胶质细胞对髓鞘碎片的吞噬作用,表明法舒地尔的作用浓度和吞噬时间适合后续研究。通过体外实验,课题组发现法舒地尔能够上调TREM2/DAP12通路mRNA和蛋白的表达(图1)。
2. 法舒地尔体外诱导小胶质细胞表达神经营养因子
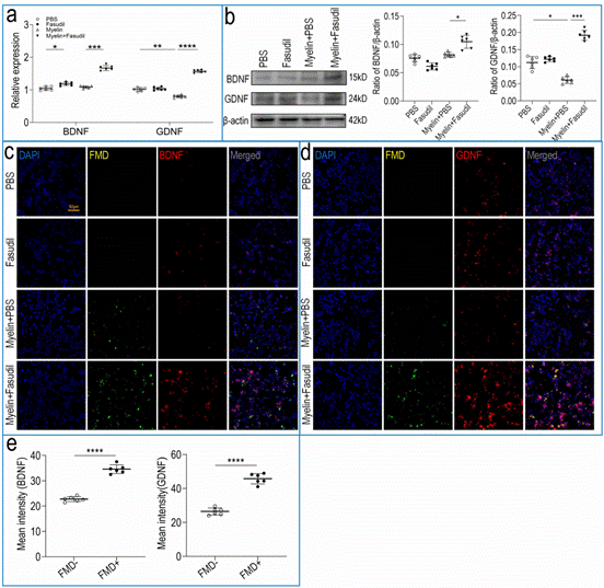
进一步发现,法舒地尔能够增强吞噬碎片的小胶质细胞高表达BDNF和GDNF,提示体外小胶质细胞吞噬髓鞘碎片可能上调BDNF和GDNF的表达(图2)。进一步收集PBS(M0)、法舒地尔(M1)、FMD/PBS(M2)或FMD/法舒地尔(M3)干预BV-2小胶质细胞的条件培养液(CMs),孵育OPCs 9天,发现FMD/法舒地尔组CMs干预后OPCs的MBP染色明显增强,多极分支明显(图3)。
综上所述,法舒地尔促进小胶质细胞摄取FMD,刺激BDNF和GDNF的表达,促进OPCs体外成熟。
3. 法舒地尔在体内促进小胶质细胞吞噬髓鞘碎片
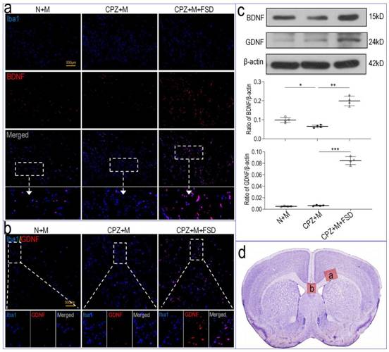
通过脑立体定位注射FMD证实了法舒地尔可促进CPZ诱导脱髓鞘模型吞噬清除外源性髓鞘碎片(图4)。进一步通过免疫荧光染色发现小胶质细胞和髓鞘存在共定位关系,提示髓鞘的破坏导致小胶质细胞的富集和髓鞘碎片的吞噬(图5)。
4. 法舒地尔诱导体内神经营养因子的表达,再生髓鞘
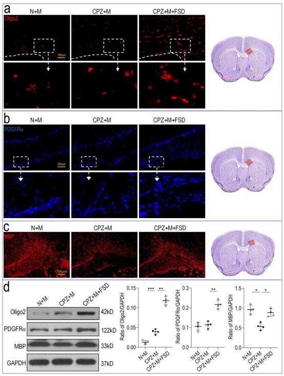
通过免疫荧光染色和western blot分析发现,法舒地尔能够明显上调小胶质细胞BDNF和GDNF的表达,这与我们体外实验结果相一致(图6)。同时发现,法舒地尔干预可增加OPCs标志物(Oligo2,PDGFRα)和OLs标志物(MBP)的表达,提示法舒地尔促进CPZ诱导的脱髓鞘小鼠OPCs的形成和成熟。
万象城体育awcsport附属白求恩医院博士生丁智斌为该论文第一作者,李新毅、马存根和肖保国为该论文的共同通信作者。该研究得到了国家自然科学基金、山西省应用基础研究项目、山西省国际科技合作项目、山西省留学基金委科研项目等多方资助。

图1 法舒地尔诱导BV-2小胶质细胞吞噬髓鞘碎片
图2 法舒地尔上调FMD吞噬的BV-2细胞BDNF和GDNF的表达
图3 髓鞘碎片/法舒地尔组BV-2细胞CMs促进OPCs成熟
图4 法舒地尔促进小胶质细胞清除CPZ小鼠脑内外源性髓鞘碎片


图5 法舒地尔诱导CPZ小鼠脑小胶质细胞表达BDNF和GDNF
图6 法舒地尔可促进OPCs的体内再生和分化
