焦向英教授课题组发现TXNIP可通过PI3K/AKT信号通路参与胰岛β细胞的增殖调控
糖尿病是一种由遗传和环境等因素共同引起的,以胰岛素绝对或相对缺乏为主要特征的慢性代谢性疾病。胰岛素是由胰岛β细胞分泌产生的。因此,胰岛β细胞的数量减少和功能障碍是糖尿病发生发展的主要原因。目前治疗糖尿病的主要手段是依靠控制饮食,增加运动,使用降糖药物,以达到控制血糖水平的目的,但这些手段往往只能不同程度缓解糖尿病症状,不能达到长期控制血糖或逆转糖尿病进程的目的,大多最终需要依赖胰岛素。因此,促进胰岛β细胞增殖,恢复胰岛β细胞数量及功能是治疗糖尿病的最有效办法。然而,β细胞增殖的准确机制是什么?如何促进其增殖仍然不清楚。
万象城体育awcsport焦向英教授课题组长期从事硫氧还蛋白相互作用蛋白(Thioredoxin interacting protein,TXNIP)的研究。TXNIP是一种在多个组织器官中广泛表达的多功能蛋白质。TXNIP的表达与糖尿病、心血管疾病、中枢神经系统疾病、癌症等多种疾病的发生发展密切相关,具有介导氧化应激、诱导细胞凋亡及抑制细胞增殖等作用。
TXNIP是一种重要的肿瘤抑制因子,参与细胞生长调控,具有抑制细胞增殖和阻滞细胞周期进程的作用。但TXNIP是否也参与胰岛β细胞的增殖调控,目前也无报道,有待观察。
课题组构建了TXNIP基因敲除小鼠模型。正常生理条件下,成年胰岛β细胞增殖能力低下,基本不发生增殖。因此,该课题组采用高脂喂养诱导胰岛β细胞的代偿性增殖模型,观察TXNIP对胰岛β细胞增殖的作用并进一步阐明其作用机制。
TXNIP基因敲除小鼠血糖水平降低,血清胰岛素水平升高。进一步研究发现TXNIP基因敲除可以增加高脂喂养的肥胖小鼠胰岛β细胞质量(β cell mass)(图1)。
图1
随后课题组分别进行了Ki67和PCNA的免疫荧光染色。结果显示,TNXIP基因敲除的高脂喂养小鼠胰岛中Ki67和PCNA阳性细胞数量显著增多(图2)。提示TNXIP基因敲除可以促进高脂喂养诱导的肥胖模型小鼠中胰岛β细胞的代偿性增殖。

图2
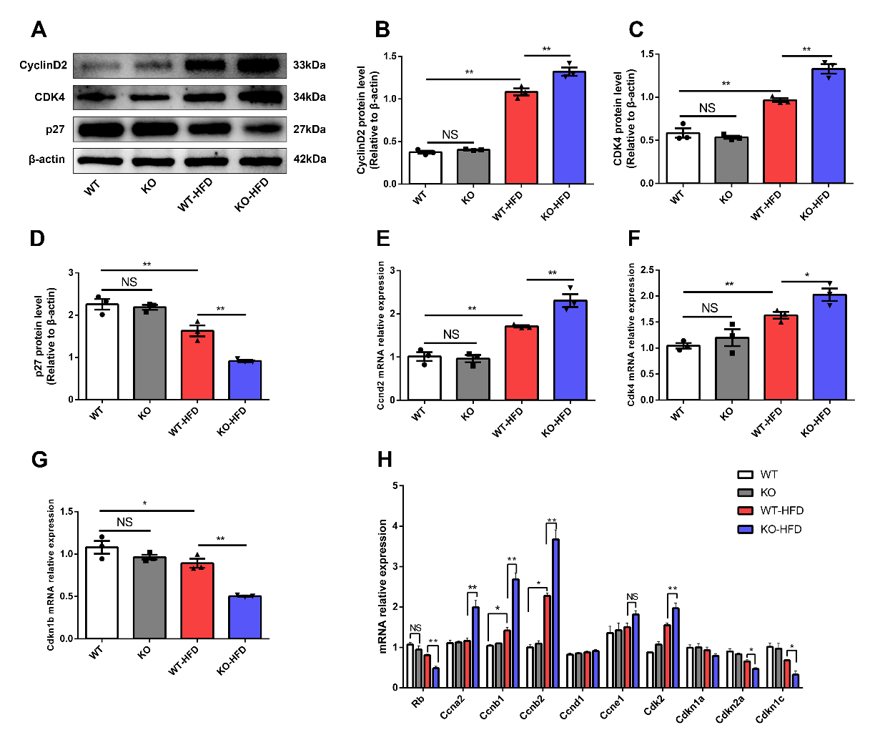
细胞增殖过程最终需要通过加速细胞周期的运转而得以实现,而细胞周期受到各种细胞周期蛋白、细胞周期蛋白依赖激酶及细胞周期相关的抑制因子等的调节。细胞周期蛋白(Cyclins)和细胞周期蛋白依赖激酶(Cdks)组成复合物,促进各时期细胞周期的时相转换。课题组进一步采用Western blot和RT-qPCR检测了细胞周期调节因子的变化,结果表明,TNXIP基因敲除能够促进高脂喂养诱导的肥胖模型小鼠胰岛β细胞细胞增殖周期进程(图3)。

图3
来自于细胞外的促增殖激素或生长因子包括血小板源性生长因子、胰岛素、葡萄糖、生长激素和胰高血糖素样肽-1(GLP-1)等通过相应受体,激活多种细胞内信号转导途径参与胰岛β细胞增殖的调控,其中PI3K/AKT、ERK、Wnt/β-catenin是最主要的增殖调控信号通路。为了进一步阐明TXNIP对胰岛β细胞增殖的调控机制,该课题组检测了参与胰岛β细胞增殖调控的信号通路,结果发现TXNIP基因敲除在高脂喂养的小鼠中能够激活PI3K/AKT信号通路(图4)。

图4
综上所述,TXNIP基因敲除在高脂喂养诱导的肥胖模型小鼠中能够促进胰岛β细胞的代偿性增殖,并通过激活PI3K/AKT信号通路参与胰岛β细胞的增殖调控。
该研究结果已在Endocr Connect上发表。论文第一署名单位为万象城体育awcsport。万象城体育awcsport基础医学院2018级博士研究生雷占东为论文的第一作者。通讯作者为博士生导师焦向英教授。该研究得到山西省自然科学基金的资助。