X射线诱导余辉和放射动力治疗解决了光学成像和光疗的组织穿透问题。然而,用于该治疗的无机纳米荧光粉的放射余辉动态功能一直处于开启状态,限制了其检测特异性和治疗效果。
2023年9月4日,南洋理工大学浦侃裔,福州大学宋继彬及山西省人民医院张瑞平共同通讯在Nature Materials在线发表题为”Molecular radio afterglow probes for cancer radiodynamic theranostics“的研究论文,该研究报道了X射线照射后具有近红外余辉和1O2产生的有机发光团(IDPAs)用于癌症治疗。IDPA的体内放射余辉亮度是无机纳米磷光体的25.0倍以上,而放射性动力学产生的1O2比市售的放射性增敏剂高5.7倍以上。
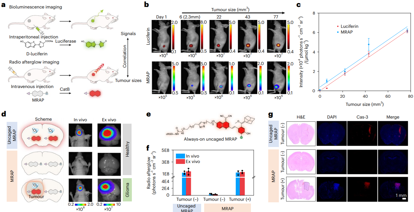
IDPA的模块化结构允许开发一种智能分子探针,仅在癌症生物标志物存在时触发其放射余辉动态功能。因此,该探针能够以极好的对比度(肿瘤与背景比为234)对小肿瘤(0.64 mm)进行超灵敏检测,并在低剂量下以分子精度对脑肿瘤进行肿瘤特异性放疗。总之,该研究工作揭示了有机放射余辉剂的分子开发指南,并强调了癌症放射治疗的新机遇。

光学显像剂在生物学和医学中有着广泛的应用,为诊断和光治疗提供了分子特异性。然而,光与组织的相互作用限制了光剂在表面或内窥镜下可及的组织中的成像和治疗能力。因此,能够储存光能并在光照射停止后释放光子的余辉剂已经出现,以缓解这一问题。由于消除了组织自身荧光,这种光余辉剂可以以高灵敏度检测深层组织中的生物标志物。然而,光前照射的前提条件,由于光的穿透深度有限,使得光余辉剂在深层组织中难以重复诱导信号和光疗作用,限制了其转化潜力。与光相比,X射线具有穿透深层组织的能力,可以将高能光子送入人体,用于诊断成像和癌症放疗。受射电发光机制的启发,X射线最近被用来代替光来诱导余辉成像。然而,这种射电余辉成像(RAI)剂很少被报道,并且仅限于少数稀土掺杂的无机纳米荧光粉。同样,X射线可以作为能量源,启动光剂的光动力过程,以实现放射动力治疗(RDT)。由于光剂局部产生细胞毒性活性氧(ROS), RDT可以最大限度地减少对正常组织的辐射损伤,并在深部组织中发挥肿瘤消融作用。由于大多数光敏剂不直接响应X射线,无机纳米荧光粉通常用作换能器,将X射线光子下转换为光,用于光敏剂的原位激发。

MRAP介导的超小肿瘤检测及精准肿瘤消融尽管RAI和RDT在肿瘤学中具有转化潜力,但目前只有无机纳米颗粒可用;此外,由于它们的放射功能与生物标志物无关,并且总是处于开启状态,因此癌症的检测和治疗效果严重依赖于肿瘤和正常组织之间的浓度差异,导致特异性较差。与无机纳米颗粒相比,有机分子具有明确的结构,有助于精确控制生理特性。然而,有机分子通常含有轻原子(如氢、碳和氧)和弱自旋轨道耦合;因此,它们在X射线照射下具有较弱的X射线吸收,较短的放射发光寿命和较差的单线态氧生成。因此,没有有机分子在X射线照射后发出余辉的报道。该研究报道了有机发光团的发展,它可以有效地经历放射动力学过程,产生单线态氧(1O2)并发射无线电余辉,用于精确的癌症治疗。除了可调谐的近红外发射,长半衰期和高效的1O2生成外,这些无线电发光团的结构多功能性使其能够构建智能可激活探针,仅在靶向癌症生物标志物存在时才开启其无线电余辉动态过程。该研究描述了这些放射性发光团的合成和性质,研究了潜在的机制和光诱导过程的潜在优势,并评估了它们在临床前诊断和治疗深部脑肿瘤方面的潜力。