细胞膜包覆纳米粒子(CCNPs)整合了细胞膜的生物生理学优势和合成材料的多功能性,在癌症免疫治疗中具有广阔的应用前景。然而,进一步提高其免疫治疗效果的策略尚未被发现。

鉴于此,万象城体育awcsport第三医院张瑞平,新加坡南洋理工大学浦侃裔等人报道了一种用于协同第二近红外窗口(NIR‐II)光热免疫治疗的聚合物多细胞纳米接合器(SPNE)。

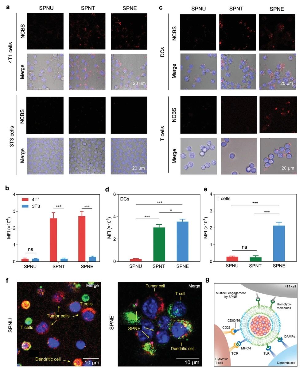
纳米接合器由一种NIR‐II吸收聚合物作为光热核,由免疫工程肿瘤细胞和树突状细胞(DC)形成的融合膜伪装成癌症疫苗的外壳,这种设计允许肿瘤细胞、DC和T细胞之间的多细胞结合。与淋巴结和肿瘤的高聚集相关,SPNE的多细胞结合能力使肿瘤细胞、DCs和T细胞之间能够进行有效的交叉相互作用,导致相对于裸的或肿瘤细胞包覆的纳米粒子而言T细胞激活增强。

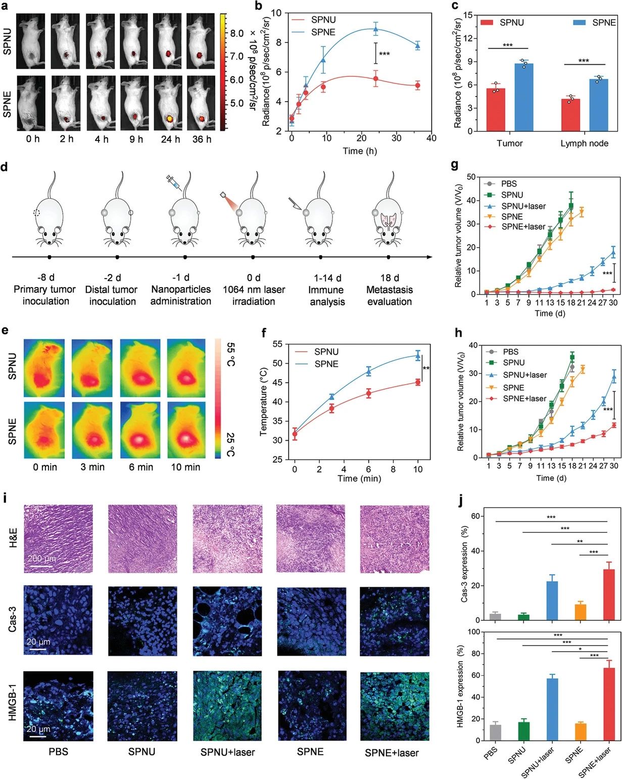
在穿透深层组织的NIR - II光照射下,SPNE能够根除肿瘤并诱导免疫原性细胞死亡,进一步诱导抗肿瘤T细胞免疫。这种协同光热免疫治疗作用最终抑制肿瘤生长,防止转移,获得免疫记忆。

综上所述,此研究提出了一种用于光免疫治疗癌症药物的通用细胞膜涂层方法。