近日,上海交通大学丁显廷教授团队在Advanced Materials杂志上发表论文,李山鹤老师为独立第一作者,报道了一种基于微芯片免疫印迹方法的单细胞转染效率分析芯片(scTAC),用于快速准确地分析数千个宿主细胞个体中的外源基因表达差异。scTAC不仅可以对单个细胞中外源基因的表达活性的信息进行灵敏、快速、准确的分析,还可以用于稀有细胞转染效率的分析和转染方法的评估。

转染是细胞生物学中研究特定基因功能的基本方法。构建具有荧光蛋白标签的融合蛋白,对于评估基因编辑效率,追踪蛋白信号以及无损研究细胞生物学功能(例如细胞周期)至关重要。然而,即使在成功转染的细胞中,由于复杂的酶环境和蛋白翻译修饰机制,融合基因的不完全共表达情况会产生广泛的假阳性信号。同时,外源基因的表达产物在不同的细胞阶段呈现出高度的动态变化特性,造成转染细胞个体基因表达的异质性。此外,对于一些难以转染的细胞,如肿瘤干细胞、基因编辑细胞,由于细胞数量极为稀少,难以采用传统的方法如Western Blot、荧光流式分选技术分析相关基因表达信息。这些问题对现有的细胞转染技术中结果的可靠性,转染方法的有效性和准确性构成严峻挑战。

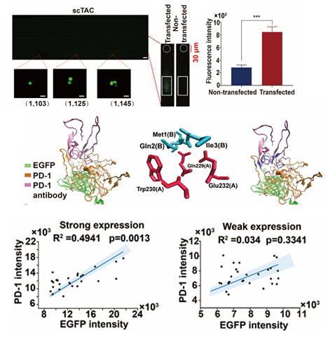
图1:融合基因不共表达造成假阳性图片来源:Adv.Mater.
为了解决这些难题,该研究报道了一种单细胞转染效率分析芯片(scTAC),每个芯片有2000个微孔阵列,多个芯片并行可以实现高通量检测,能够从成千上万个细胞中迅速筛选已成功转染的细胞,并可对单细胞中的外源基因的共表达情况进行准确分析,还可对细胞内相关信号通路中蛋白质表达进行分析。

图2:scTAC工作原理及流程图片来源:Adv.Mater.
该研究报道了利用scTAC对转染后的细胞进行精确定位,通过分析荧光蛋白和靶蛋白的表达强度,得出靶蛋白的表达与荧光蛋白的表达并非总是具有一致性,从而说明传统方法中使用荧光蛋白进行靶蛋白表达水平评估结果的不可靠性。

图3:融合蛋白共表达情况分析图片来源:Adv.Mater.
该研究展示了对转染融合质粒的肿瘤干细胞中的“刺猬信号通路”相关蛋白进行了单细胞免疫印迹分析,发现在融合蛋白TSPAN8-EGFP的诱导下,小部分不具有肿瘤干细胞外观的细胞却出现肿瘤干细胞标志物的高表达的现象。

图4:肿瘤干细胞融合基因的转染图片来源:Adv.Mater.
该项研究成果是单细胞免疫印迹分析技术在细胞分子生物学领域的创新应用研究,很好的解决了稀有细胞中转染效率分析和转染技术研究的难题。该技术实现了转染细胞的定位、筛选和检测,整个分析过程可在4小时内完成。同时,芯片小巧便携,存储简单,并可根据需要更换后端检测设备,在细胞分子生物学研究和临床医学诊断方面具有广泛的应用前景。