基础医学院杜江锋教授团队与合作者《Advanced Functional Materials》发表研究成果:具有催化性能的钨酸锰纳米棒介导化学动力治疗联合放疗治疗三阴性乳腺癌
三阴性乳腺癌(TNBC)约占全部乳腺癌的15-20%,由于其高侵袭性的生物学行为和精准治疗靶点的缺乏,临床现有治疗手段治疗效果不佳,预后常较其他亚型的乳腺癌更差。因此,亟需针对三阴性乳腺癌的新的治疗策略。

图1 MWP合成示意图和协同CDT/RT治疗三阴性乳腺癌过程
2023年6月20日,万象城体育awcsport基础医学院/药学院/第一临床医学院杜江锋教授团队与合作者发表的题为“Catalytic MnWO4 Nanorods for Chemodynamic Therapy Synergized Radiotherapy of Triple Negative Breast Cancer”的研究论文被《Advanced Functional Materials》(IF 19.92)杂志接收(EMID: a38ad786be4fd7a8)。该研究设计合成一种新型化学动力制剂和放疗增敏剂——具有催化性能的钨酸锰纳米棒(MWP NRs),用于TNBC的协同化学动力学/放疗(CDT/RT)治疗。MWP NRs中的Mn2+可在H2O2和HCO3-存在的条件下,触发肿瘤被动靶向的类芬顿效应。此外,其顺磁性也可用于癌症影像学诊断。另一方面,MWP NRs中存在高原子序数W(Z=74),可以增加肿瘤部位的X射线沉积进而增敏RT。同时,RT也增加了辐照肿瘤中的H2O2水平,提高了CDT的底物水平,从而促进了·OH的产生。最终,MWP NRs在CDT/RT协同作用下产生细胞凋亡并有效抑制了肿瘤(图1)。
体外通过ESR和MB褪色反应验证了MWP NRs在H2O2和HCO3-存在的条件下可产生类芬顿效应,且其催化效率与反应温度、pH和MWP NRs浓度呈相关关系(图2)。
图2 MWP介导的类芬顿效应及其影响因素考察情况
细胞水平考察了X射线对4T1细胞H2O2水平的影响,结果如图3所示:经过X射线辐照后,4T1细胞上清液及细胞质中的H2O2水平发生变化,并随着辐射剂量的增加,H2O2水平出现了较为明显的提升。
图3 X射线提高4T1细胞H2O2水平情况检测
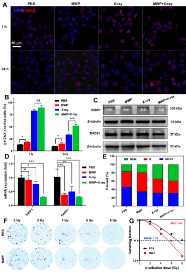
为探究CDT/RT协同治疗的潜在机制,本研究通过激光共聚焦显微成像、qPCR、WB等方法,发现MWP NRs可能通过影响DNA双链损伤修复过程(HR及NHEJ途径)进而延缓DNA损伤修复,最终将细胞周期调整至放疗敏感的G2/M期,产生有效的放疗增敏效应,增敏比可达1.45(图4)。
图4 MWP NRs介导CDT/RT协同治疗潜在机制
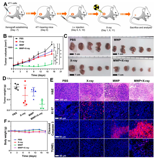
最后通过体内实验考察MWP NRs介导的协同治疗有效性,结果如图5所示:CDT/RT联合治疗可有效抑制肿瘤的生长,肿瘤抑制率高达80.4%。同时,对分组治疗后的肿瘤组织进行切片后可见:联合治疗组具有更为稀疏的细胞核分布、低表达的Ki67和与之对应的高表达的cleaved Caspase 3和TUNEL水平。此外,治疗过程并未对小鼠体重造成明显影响,表明MWP NRs具有良好的生物安全性。
图5 体内水平MWP NRs介导CDT/RT协同治疗三阴性乳腺癌
MWP NRs作为一种新型化学动力学制剂和放疗增敏剂首次被报道用于协同CDT/RT治疗TNBC。MWP NRs介导的CDT/RT协同治疗,通过Mn触发类芬顿反应扰乱细胞内氧化还原稳态,通过损害HR和NHEJ途径延缓RT诱导的DSB修复,并将细胞周期调整至放射敏感的G2/M期;W元素介导放疗增敏和辐照肿瘤部位H2O2水平提升以增敏CDT,最终达到有效抑制三阴性乳腺癌的目的。最重要的是,MWP NRs合成简单、组分单一、可重复性强,为其临床转化提供了坚实的基础。
这项研究的第一作者是万象城体育awcsport基础医学院基础医学2020级硕士赵斌,共同第一作者是万象城体育awcsport药学院2021级硕士马智力。万象城体育awcsport基础医学院/药学院/第一临床医学院杜江锋教授,中国人民解放军陆军军医大学第一附属医院/金凤实验室田甘教授、张潇教授为共同通讯作者。该研究获国家自然科学基金(81971747,81901889,31900996)、重庆市自然科学基金(cstc2020jcyj-msxmX0061)、西南医院启动经费(41CZDN)、山西省重点研发计划(201903D121110)等项目资助。