万象城体育awcsport第一医院杨晓峰课题组构建膀胱癌淋巴结转移的临床预测模型及筛选其新的相关生物标志物
膀胱癌是全球癌症死亡的主要原因之一,虽然近年来膀胱癌的诊断和治疗方法不断创新和发展,但淋巴结转移仍然不可避免,这也是导致膀胱癌患者死亡的主要原因。肌层浸润性膀胱癌是膀胱癌的一种侵袭性较高的病理分型,尽管根治性膀胱切除术和淋巴结清扫术是最佳的手术治疗方案,同时基于病理使用辅助化疗或免疫治疗是较好的治疗方案,但其转移率和死亡率仍较高,更早期及更准确地识别疾病是否淋巴结转移,将有助于临床决策和改善患者预后。因此,识别不良预后的高危患者或早期预测膀胱癌淋巴结转移是临床医生关注膀胱癌的主要问题。
本研究通过筛选膀胱癌淋巴结转移的临床和病理相关危险因素,构建其临床预测模型,并验证其可行性。回顾性分析232例根治性全膀胱切除术患者,分为训练集和验证集,每个集分为膀胱癌淋巴结无转移组和膀胱癌淋巴结转移组,筛选相关危险因素纳入多因素logistic回归分析,采用ROC曲线下面积、校准曲线以及临床决策曲线分析等,对构建的预测模型的有效性进行评价及外部验证,并建立列线图(图1)。
图1 膀胱癌淋巴结转移临床预测模型列线图
通过生物信息学方法,分析膀胱癌淋巴结无转移组和膀胱癌淋巴结转移组之间差异基因的表达情况(图2),两组之间有741个差异表达mRNA(403个下调和338个上调),364个差异表达lncRNA(217个下调和147个上调)和28个差异表达miRNA(24个下调,4个上调)。对差异表达基因mRNA进行了GO及KEGG富集分析。构建ceRNA网络,包括2个mRNA(GRIA2和ETNPPL),21个lncRNA(LINC00303、RMRP、MUC19、EFCAB6-AS1、LINC00393、PRICKLE2-AS3、GRM7-AS3、ST7-AS2、SMCR5、FAM155A-IT1、HCG22、LINC00452、LINC00112、ERVH48-1、LINC00330、AC009803.1、SOX2-OT、LINC00536、FAM181A-AS1、LINC00520、LINC00261),和5个miRNA(hsa-mir-508、hsa-mir-206、hsa-mir-215、hsa-mir-124、hsa-mir-506)。其中ceRNA关系配对如下,lncRNA(HCG22、SOX2-OT、LINC00520、LINC00261)-miRNA(hsa-mir-124)-mRNA(GRIA2,ETNPPL)。

图2 膀胱癌淋巴结转移(-)和膀胱癌淋巴结转移(+)之间差异表达的基因(A.DEGs mRNA热图,B.DEGs lncRNA热图,C.DEGs miRNA热图,D.DEGs mRNA火山图,E.DEGs lncRNA火山图,F.DEGs miRNA火山图)
计算两组膀胱癌样本中免疫细胞类型及相对比例情况,筛选差异显著的免疫细胞类型(图3);统计分析结果显示BcLNM-和BcLNM+之间的幼稚B细胞、CD8+T细胞、CD4+记忆激活T细胞、滤泡辅助性T细胞的比例差异有统计学意义。

图3 膀胱癌淋巴结转移(-)和膀胱癌淋巴结转移(+)两组免疫细胞比例分析(A.两组样品中22个免疫细胞的丰度比,B.两组样品中22个免疫细胞的热图,C.小提琴图)
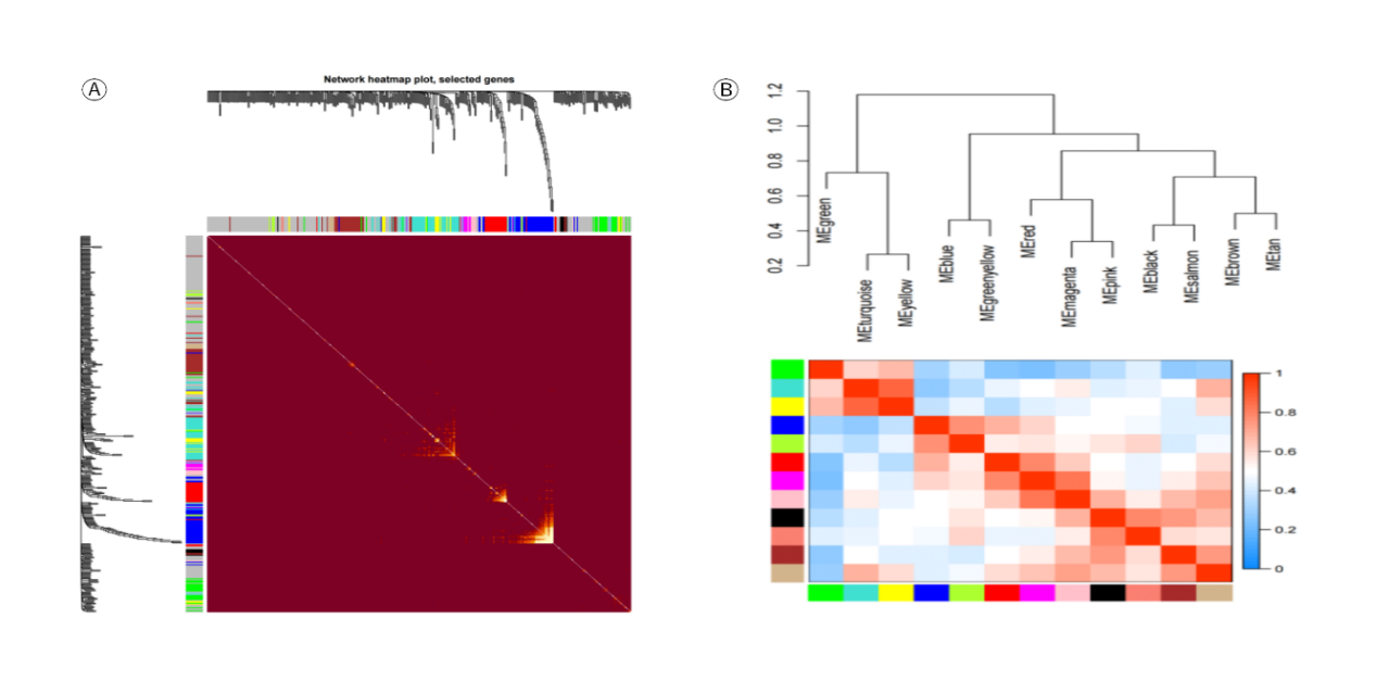
构建无尺度加权基因共表达网络,鉴定与临床性状相关的共表达基因和模块。根据相关系数和平均连接度最终确定软阈值为4,验证构建的网络符合无尺度网络(图4)。通过动态混合剪切法,最终得到基因模块共13个,对临床样本进行聚类,绘制样本聚类图和样本临床资料热图。通过加权基因共表达网络模块与临床表型关联分析,模块中研究与淋巴结转移N分期有关模块,MEyellow(黄色)模块相关性最大,将其中的模块成员值(MM值)和N分期的基因显著性值(GS值)做相关性分析,筛选与N分期高度相关基因也是与淋巴结转移相关的关键基因,最后得到该模块与N分期相关的前20个关键基因(表1)。

图4 拓扑矩阵图和模块相关热图(A.拓扑矩阵图,通过计算基因表达谱的相关矩阵和邻接矩阵,将其转化为拓扑重叠矩阵图,各个模块的交互关系,由于对角线表示模块内部基因之间的相互作用,所以对角线上的颜色最深;B.WGCNA中模块邻接度的相关热图)
表1 N分期表型相关的Top20 hub基因名称
模块颜色 |
hub基因 |
英文 |
中文 |
black |
KRT6A |
Keratin 6A |
角蛋白6A |
blue |
PJA2 |
Praja Ring Finger Ubiquitin Ligase 2 |
环指泛素连接酶2 |
brown |
KPNA2 |
Karyopherin Subunit Alpha 2 |
核转运蛋白亚单位α 2 |
green |
CCNL2 |
Cyclin L2 |
细胞周期蛋白L2 |
greenyellow |
ZFP36 |
ZFP36 Ring Finger Protein |
ZFP36环指蛋白 |
magenta |
ITGB2 |
Integrin Subunit Beta 2 |
整合素亚单位β 2 |
pink |
TAP2 |
Transporter 2 |
转运蛋白2 |
red |
SPARC |
Secreted Protein Acidic And Cysteine Rich |
富含半胱氨酸的酸性分泌蛋白 |
salmon |
PPL |
Periplakin |
旁血小板溶蛋白 |
tan |
PSMB7 |
Proteasome 20S Subunit Beta 7 |
蛋白酶体20S亚单位β 7 |
turquoise |
AURKAIP1 |
Aurora Kinase A Interacting Protein 1 |
极光激酶A相互作用蛋白1 |
yellow |
RPS14 |
Ribosomal Protein S14 |
核糖体蛋白质S14 |
本研究聚焦膀胱癌淋巴结转移为研究方向,从其临床危险因素建立膀胱癌淋巴结转移预测模型并进行内部验证和外部验证;同时,本研究比较膀胱癌淋巴结转移和膀胱癌无淋巴结转移两组的生物信息学差异,构建膀胱癌淋巴结转移的竞争性内源性调控网络、肿瘤微环境中免疫浸润模式以及加权基因共表达网络分析,明确淋巴结转移的分子机制及相关的生物标志物,为膀胱癌淋巴结转移的临床诊断及治疗和基础研究提供一定的理论基础。